资讯中心

房贷新政!合肥10家银行贷款可延期!信用卡透支逾期

发布时间:2020/2/4 0:31:23

1月26日晚间,银保监会发布《关于加强银行业保险业金融服务配合做好新型冠状病毒感染的肺炎疫情防控工作的通知》。

《通知》要求对受疫情影响暂时失去收入来源的人群,要在信贷政策上予以适当倾斜,灵活调整住房按揭、信用卡等个人信贷还款安排,合理延后还款期限。

随后的1月27日上午,中国银行业协会面向全体会员单位发出发布15条倡议举措。

根据最新调查显示,合肥10家银行贷款可延期!信用卡透支逾期不视为违约!

1、1月28日,工商银行推出12项举措全力支持疫情防控工作!其中,医、患、工作人员及其配偶,不计为违约。

2、1月28日,农行出台18项措施。农业银行表示按照通知要求,受疫情影响,暂时失去收入来源的,可以申请延期还款。但目前具体细则没有出来,需等贷款部门上班之后,咨询贷款经理申请延期还款。

3、1月26日,中国建设银行发布10条举措全力支持疫情防控!参加疫情防控的医护人员、政府工作人员,疫情期间在建行的个人贷款、信用卡透支发生逾期的,不视为违约,不进入违约客户名单。对于疫情影响正常经营、遇到暂时困难的企业,根据实际情况,通过信贷重组、减免逾期利息等方式予以全力支持。

4、1月29日,中国银行出台了10项举措助力打赢疫情防控狙击战!

5、招商银行:登记等待回复

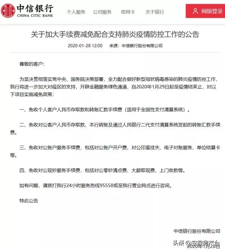
6、1月28日,中信银行发布关于加大手续费减免配合支持肺炎疫情防控工作的公告。参加疫情防控的医护人员、工作人员、武汉受疫情影响的客户这三类人员可以申请延期。致电客服后,客服回复:暂未接到通知,需咨询贷款行和客户经理。

7、平安银行:医、患、工作人员、湖北地区可反馈申请延期等帮助。

8、交通银行:据说工作人员不计为违约,需待咨询。

9、华夏银行:据说医、患、工作人员、武汉地区特殊政策,需待咨询。

10、浦发银行:医、患、工作人员、受影响群众适当帮助。

在线留言 发送短信 拨打电话